健康是新年**的祝福!如何在饭桌上把健康带给家人?
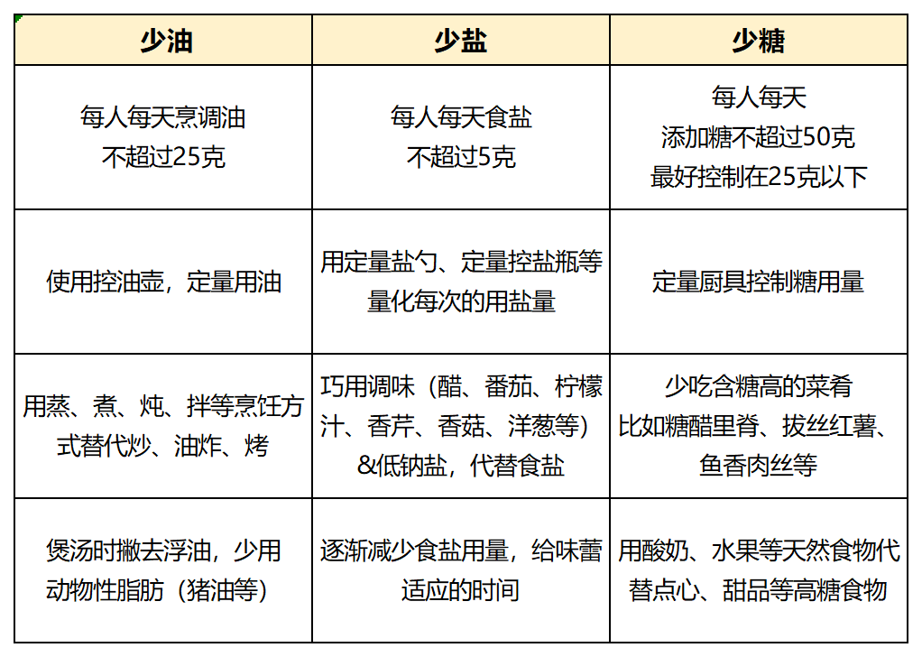
1、合理搭配食材,平衡膳食摄入 每餐都有蔬菜,以深色蔬菜为主(如菠菜、油菜、芹菜叶、空心菜、芥菜、莴苣、茼蒿、韭菜、豆苗、西兰花等等) 适量吃鱼、禽、蛋、瘦肉,多吃白肉(禽肉和鱼),适量吃红肉(猪、牛、羊肉) 主食添加全谷物和杂豆类,做主食时,可以放一把谷物杂粮或者豆类 每天都吃水果:每天吃适量、新鲜的时令水果,鲜榨果汁不能替代新鲜水果 每天喝250~500ml的牛奶,多吃各式各样的奶制品 吃豆类,常吃豆腐、豆干、豆浆、豆皮等豆制品 烹饪注意少盐、少油、少糖





